危化品购买需知

危险化学品的分类
危险化学品分为一般危险化学品和特殊危险化学品。特殊危险化学品主要包括:剧毒化学品、易制毒化学品和易制爆化学品。
任何危险化学品都一律不对个人销售。

 

 

危险化学品的标注
特殊特殊危险化学品的标注
剧毒化学品:(剧毒)                    易制毒化学品:(易制毒2)、(易制毒3)
易制爆化学品:(易制爆) 

 

购买一般危险化学品所需资质

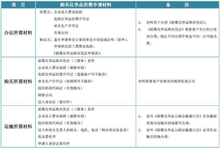
购买特殊危险化学品所需资质

 

1、 剧毒化学品

2、易制毒化学品(二、三类)

3、易制爆化学品